Production-ready — Chrome Extension with auto-install wizard, operator access codes
Nova Post - Shoptet Connector by Biatec

Bridging Nova Post and
80,000+ Czech & Slovak e-shops

Zero-code shipping integration for Shoptet. Chrome Extension with auto-install wizard — from registration to first shipment in minutes.

Live Demonstration

See it in action

Full end-to-end flow — from customer checkout to label printing

The Solution

Nova Post - Shoptet Connector by Biatec

Three components working together to deliver a seamless shipping experience.

Chrome Extension

Enriches Shoptet admin with Nova Post column. One-click shipment creation, bulk label download, auto-extract order data. No Shoptet API subscription needed.

Checkout Widget

Nova Post branch picker embedded in checkout. Customer selects branch, data flows to merchant admin. Auto-installed by the extension.

Backend API

Node.js + PostgreSQL. JWT authentication, multi-tenant isolation, data validation. Nova Post API integration for shipments, labels and tracking.

Two User Roles

E-shop Admin manages API keys and contracts. Operators connect with an access code — no registration needed. Revokable, delegated access.

Same Day Setup

Onboarding in 4 steps

No coding skills needed. No server setup. No Shoptet API subscription.

1

Register & Configure

Create account on dashboard, enter Nova Post API key and sender details.

5 min
2

Install Extension

Install Chrome Extension, follow the instructions to verify and insert widget.

2 min
3

Auto-Setup

Extension auto-detects store, installs widget, and verifies — no manual work.

1 min
4

Done!

Widget live in checkout, start creating shipments immediately.

same day

Alternative: Operator Onboarding

Warehouse staff don't need to register. The e-shop admin generates an access code in the dashboard. The operator installs the Chrome Extension, enters the code, and starts creating shipments right away. No account, no password — just an access code that can be revoked anytime.

Who we are

Gimmick.in spol. s r.o.

Czech-based technology company (ICO: 28915119, VAT: CZ28915119) since 2009. For each solution we connect professionals with proven skills in technologies, banking, e-commerce, accounting, KYC, AML, compliance.

Sametic.cz

Sametic.cz

B2C e-shop since 2012. Experience with Magento, Shoptet, many payment and delivery methods. Exported to 50+ countries.

Rychlejsie.sk

Rychlejsie.sk

Mission-critical COVID-19 testing management. 750,000+ processed records for the City of Bratislava, AAA auto and other cities and companies. Highest uptime thanks to MS Azure.

Biatec.cz

Biatec.cz

B2B SAAS since 2014. Seamless conversion of e-commerce data into accounting systems. 40+ input formats, hundreds of active clients across CZ/SK.

Garix.eu

Garix.eu

Automated sanction checks: UN, US, EU lists. Compliance-grade data processing. Understanding of legal & security requirements for international shipping.

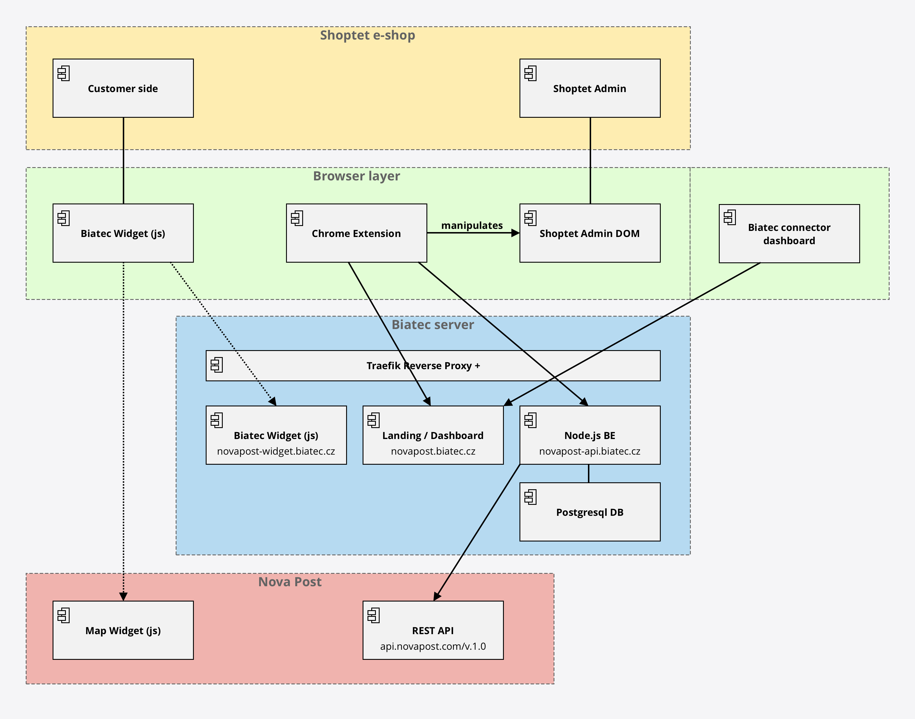
Architecture

Deployment Overview

Deployment diagram
Security

Built for Trust

HTTPS Everywhere

All communication encrypted — widget, API, dashboard. API keys never exposed to browser, stored server-side only.

JWT + Project Token Auth

Token-based authentication with expiration. Role-based access control — admin vs operator. Delegated access without sharing credentials.

EU-hosted Infrastructure

Hetzner Germany. Docker containers. GDPR-friendly data processing. Minimal data storage — we pass shipping info to Nova Post, no unnecessary retention.

Ready to start shipping with Nova Post?

Register your e-shop and start creating shipments today. Same-day setup.

Contact

Let's talk

Samuel Zubo

CEO, Gimmick.in

Gimmick.in spol. s r. o.
Budapestska 1492/1
10200 Praha 10
Czech Republic
ICO: 28915119
VAT: CZ28915119
Since 2009